Process Function Call
-
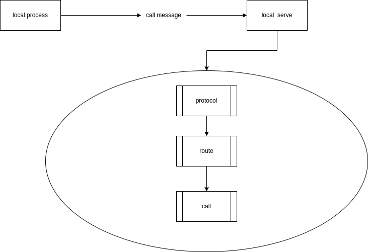
send and reveice by unix domain socket
-
protocol by new simple design
-
function interface schema by functional think

send and reveice by unix domain socket
protocol by new simple design
function interface schema by functional think
